INtroducing you the..
RK Industries
Empovering Inovations I Building Trust I Inspiring Growth
About Us
RK Industries was established in 2007 under the leadership of Mr. Yogesh Wagh,K.L. Mane and Mr.D.R.Patule. Our team comprises professionals with nearly 18 years of experience in the field of steel fabrication, encompassing a diverse array of skills and processes.
The core team has extensive experience in the manufacturing and fabrication of sheet metal components, providing a solid foundation for delivering high-quality solutions to our clients.
Our Business Philosophy
We are the industry heads and produce the most reliable and trendy solution you are looking for.
1 At RK Industries, we don’t just shape steel, we shape possibilities.
2 Founded on a commitment to strength, precision, and reliability,
we’ve been at the forefront of the steel fabrication industry,
turning raw materials into the backbone of modern structures.
With each beam, plate, and structure, we’re laying the foundation for growth, progress, and durability across industries.
MANUFACTURING FACILITY -
Our manufacturing facility is where innovation meets precision.
Equipped with the latest machinery and advanced technology, our facility is
designed to handle the diverse and complex demands of modern steel fabrication.
Spread across 98,120 sq. ft., it houses specialized areas for cutting,
bending, welding, machining, and finishing-allowing us to create high-quality
steel components that meet the strictest industry standards
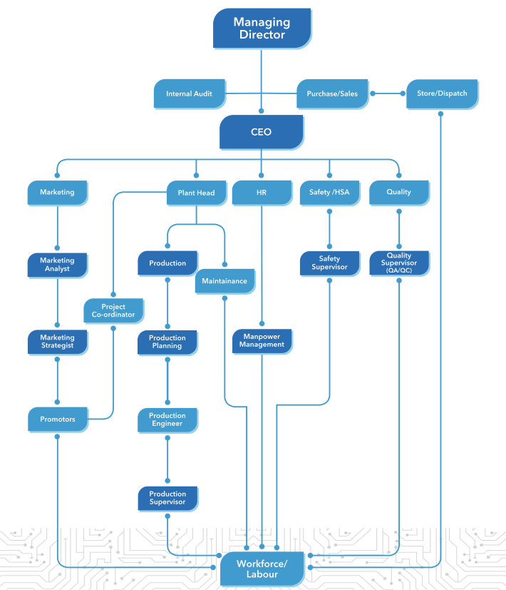
Organization Chart :
Our Testimonials :
Adam Smith
RK Industries has consistently delivered high-quality fabrication work for our projects. Their attention to detail, professionalism, and commitment to timelines make them a reliable partner. The team understands technical requirements very well and ensures that every component meets the expected standards.
Jhon Deo
We have had a great experience working with RK Industries. Their team is highly skilled and knowledgeable in steel fabrication and sheet metal manufacturing. The quality of their work and their dedication to customer satisfaction truly set them apart
Maria Mak
RK Industries has proven to be a dependable fabrication partner. Their ability to provide customized solutions and maintain excellent workmanship has helped us complete several projects smoothly. We appreciate their professionalism and commitment to quality
Jackma Kalin
What impressed us the most about RK Industries is their focus on both quality and timely delivery. The team works with great precision and ensures that every project is completed efficiently. We highly recommend RK Industries for steel fabrication requirements.
Amily Moalin
RK Industries demonstrates exceptional technical expertise in steel fabrication and sheet metal manufacturing. Their team understands complex project requirements and delivers solutions that are both efficient and high in quality. Working with them has always been a smooth and professional experience
Enagol Ame
RK Industries stands out for their commitment to customer satisfaction and dependable service. They are responsive, professional, and always willing to go the extra mile to ensure the best results. Their dedication to quality and precision makes them a trusted partner for fabrication work